很好,但是环境如此。
无中生友是吧
只能说,大人,时代变了。你也曾经辉煌过。
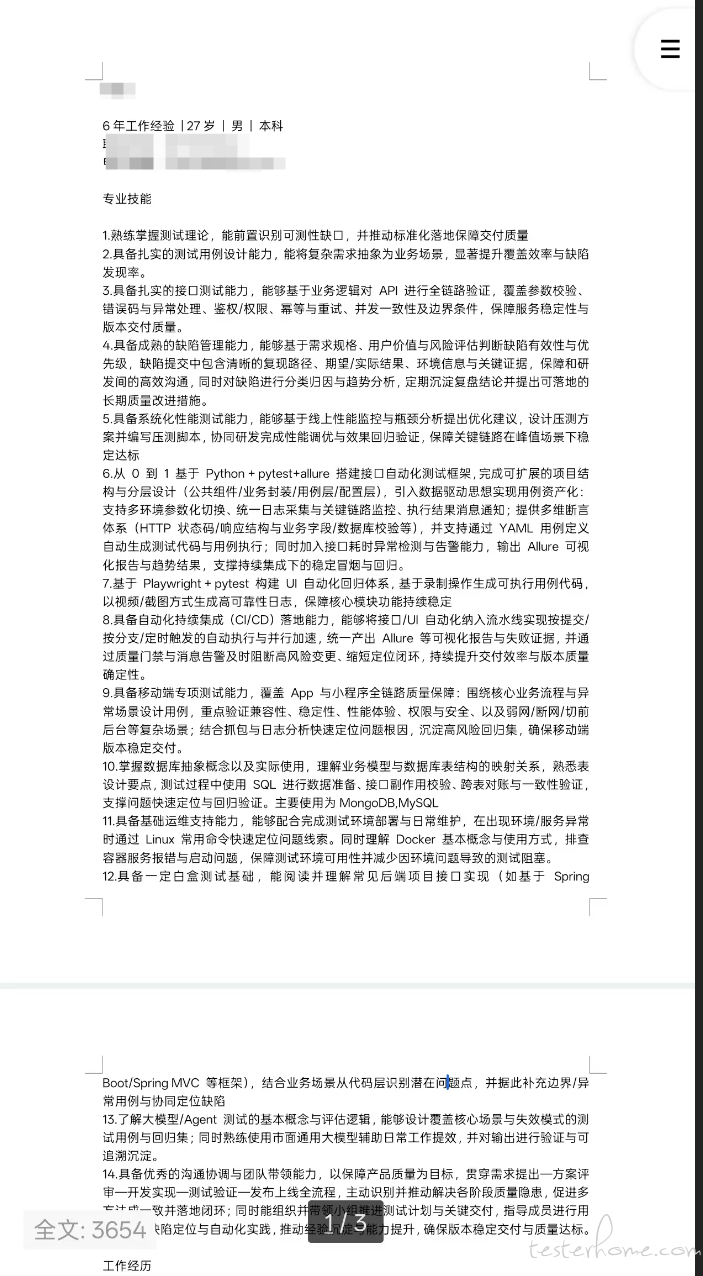
这简历也太长了吧,第一步先精简字数吧,第二步找到要突出的重点,第三步针对目标岗位定制化修改,不然看着就像是用 AI 水字数的产物。
问题 & 建议
从 0 到 1 建设自动化与 CI 门禁:接口自动化 300+ 用例覆盖 xx% 核心功能,UI 自动化 30+ 用例覆盖 xx 核心链路;CI 接入自动化,回归周期 5 天->3 天,回归人力 10 人日->7 人日。
其他的,如此类推,是有技巧的。
太长了,不想看
建议让 ai 简化一下, 字太多了, 没有重点, 看的累
已经看晕了
太长了,已经进垃圾桶

感谢各位大佬 抛砖引玉 已经针对意见完成了一部分修改
这第一页能看完的都是人才了
提个建议:专业技能要和后面的工作经历相匹配。如果没法匹配的,或者自己自评觉得其实不算很强的,不大建议写,或者在末尾补充,但不要放到简历开头最显眼位置。
简历不是写得越多越好,而是越匹配越好。比如你这里写的第 9 点大模型/Agent 评估体系,如果后面工作经历里没有具体项目体现,或者确实没有实际在项目落过地,不建议写到这么显眼的位置。
让 AI 去润色
我看了他改的,如果是我大概率会盯着 7,9 问。
其他的没啥特点,6 可能会稍微带着问下。
没特点的简历来初筛都过不了,初筛之后的简历就得他看具体干了啥了。
看您说到特点,我想了下自己,也没啥特点。甚至找不到怎么去找特点。如果是您的话,您会如何体现您的特点呢?或者帮忙给点思路啥的
现实其实比较残酷,大部分人的工作是没有成长性的。。。
同时窗口期是有限的,要折腾的话,需要一方面在实际中去抓那些能尝试落地的东西,另一方面需要去紧跟窗口期,在人不多的时候进入发展的赛道。
对我自己来说,
我上家,我主导了一个小产品,国内大概性能领先开源 1 个数量级吧,几年卖了一个小目标吧。
现在的话,实际操盘,降低成本几个小目标吧。
优势是懂点算法,工程能力还行吧。
是那种实操的,不是那种停留在学习上的。实际有太多的草台,最核心的东西也轮不到你来做,开源有太多的大佬去卷了,在草台下其实有很多可以尝试的。
这个对你来说,应该没啥参考意义。。。
我经常看知乎吧,年轻人开始卖的应该是确定性,先是靠谱,才有后面的。简历这种我觉得还是有点因果颠倒了,先有目标,做的事情,后面才是简历。。。--我意识到这个的时候太晚了,都 40+ 了。
再给一些建议,改完之后的版本,在简历中还是处于 “写得差” 的段位。
说了一大堆,没看到具体价值贡献。其次没 AI 真的没亮点了
好的 谢谢佬 我再针对改一下 其实我对自己定位和认知也一直是一个很普通的人 没那么强 也没那么出色 但是我还是想基于自己很普通的前提下再尽力做点什么 努力去做对自己能问心无愧
感谢佬 其实后面的项目介绍和里有和 ai 相关的 但是我针对这块没有突出体现和对应 这块我会再 针对性修改一下 尽量做到既能和项目实际落地呼应
写简历要点其实不是极繁,而是极简(前面很多网友都是一样的反馈 “太长看不下去”)。
如果不得不凑字数,也要凑些有价值的能聊清楚的内容,不然就自己给面试的时候挖坑了。
其实能理解为什么要写这么多,因为大家看问题的角度是从面试来说的,当然希望简明扼要,能看到最有价值的部分,简历内容不在于多而在于精。
但是很多时候投递简历还会通过 hr 或者面试专员的审核,如果过于简单可能会被过滤,毕竟 hr 不是技术人员,很可能在他的意识里这个人简历满足了我的基本要求,还有额外这么多优秀的点,内心可能会加一点分。
所以很能理解为什么大家希望尽可能多的去表现自己,毕竟不是所有公司都会认真过每一份简历,甚至每家公司对简历的认可标准也不一样。但总体来说,上面的老哥们的意见还是非常中肯的,即便是 hr 或面试专员去筛选简历,也不希望一下子看到这么多文字,会抓不住重点,有堆砌技能的嫌疑,所以适当合理的精简凝练是非常有必要的。
纯借楼问一下,目前简历里面要如何体现 AI 的内容?
我觉得可以总结一下在首页加个核心能力亮点,比如 1.自动化测试攻坚:xxxxx 2.多维度测试胜任:xxxx ,类似这种放前面让人眼前一亮能迅速了解你的
看到简历,一眼就关闭了 你没突出你的核心点啊 而且太啰嗦

