场景法具有宏观性,隐藏了细枝末节,更符合层次感
使用标准图形或箭头来表达程序或业务的走向

1. 能看懂流程图,设计业务用例
2. 当需求文档信息不全时,能够根据流程图,梳理出流程
场景法也可以叫做流程图法,是用流程图描述用户的使用场景,然后通过覆盖流程路径来设计测试用例
批量开始测试之前,执行业务正向用例,验证软件是否具有可测性。
通过经验推测系统可能出现的问题
根据经验列举出可能出现问题的清单,根据清单分析出问题可能出现的原因,推测发现缺陷
1. 时间紧任务量大时,根据之前项目类似经验找出易出错的模块重点进行测试
2. 时间宽裕,通过该方法列出之前出现问题较多的模块再次测试
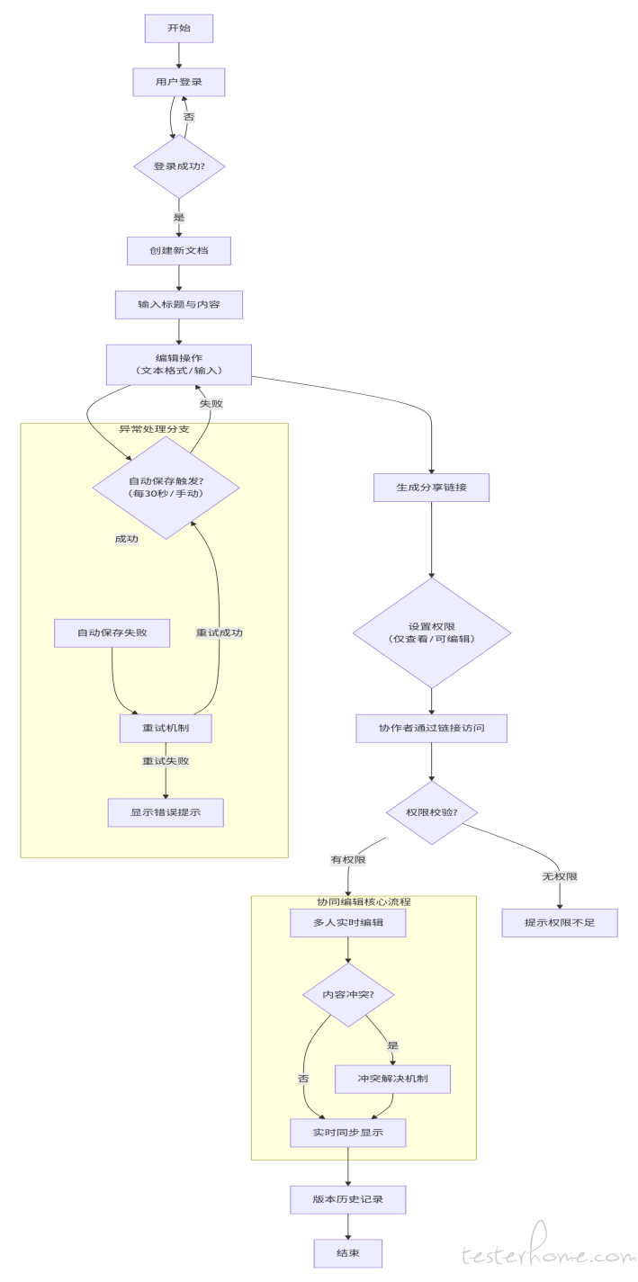
在线协作文档编辑与分享功能测试
某企业级协作工具支持多用户实时编辑文档,并允许通过链接分享文档。以下是核心需求:
文档创建与编辑:用户登录后可创建新文档,输入标题和内容,支持文本格式(加粗、列表等)。
自动保存:编辑过程中每 30 秒自动保存,手动点击保存按钮立即保存。
链接分享:生成可分享的链接,可设置权限(仅查看/可编辑)。
多人协同:被分享者打开链接后,可依据权限查看或编辑文档,其他人编辑时实时显示光标位置和内容变更。


周末那两天发布文章无人审核啊,让我感受到了测试之家的 gap 感。我本人很喜欢这种思想,大家也要劳逸结合,善待自己,把握未来的同时不要忽略眼前的美好。